11月人工智能产业投融资分析及Top50项目
声明:本文为火石创造原创文章,欢迎个人转发分享,网站、公众号等转载需经授权 引言 如何实时把握企业发展动向并智能评价企业,助力精准服务?火石创造基于企业价值、发展预
声明:本文为火石创造原创文章,欢迎个人转发分享,网站、公众号等转载需经授权
引言
如何实时把握企业发展动向并智能评价企业,助力精准服务?火石创造基于企业价值、发展预测、风险预警等评价模型构建企业数字档案并实时动态更新,帮助区域识别优势企业、发展潜力企业,淘汰落后产能,实现精准施策。以招商为例,引进优势/潜力企业投资布局始终是招商引资工作的核心目标。
火石产业数据通
以9大战略新兴产业链为主题,提供全国重点城市产业链图谱、供应链图谱、产业园区信息等海量多维数据,助力城市产业招商策略精准施策。
火石企业图谱及经营评分
基于全国非公开企业财务数据加工而成,用于精准判断企业经营情况,行业发展趋势,并通过客户准入条件筛选意向企业。
火石园区数据通能够根据用户需求,精确查找园区、园区内企业及其他衍生信息。火石税票数据及分析报告向查询者提供企业基本信息、财务发票分析、税务风险评估、财税票综合风险评估等企业财税信用信息,令使用者可快速全面了解企业的财税状况,为信用交易提供重要决策。生物医药产业数据将各维度数据关联到产业链图谱的每一个节点,提供全面的生物医药领域数据,旨在帮助金融机构、市场分析师、科研人员和投资者深入了解产业趋势,选择优质企业,做出明智的决策。其他产业数据服务火石招投标数据通、火石产业研究报告、火石风险大数据、火石企业触达数据。
左右滑动查看更多产业数据服务>>
投融资是火石创造企业招引模型几十个评价指标的其中之一,本文仅以企业投融资情况为切入点,筛选出产业链重点企业推荐。
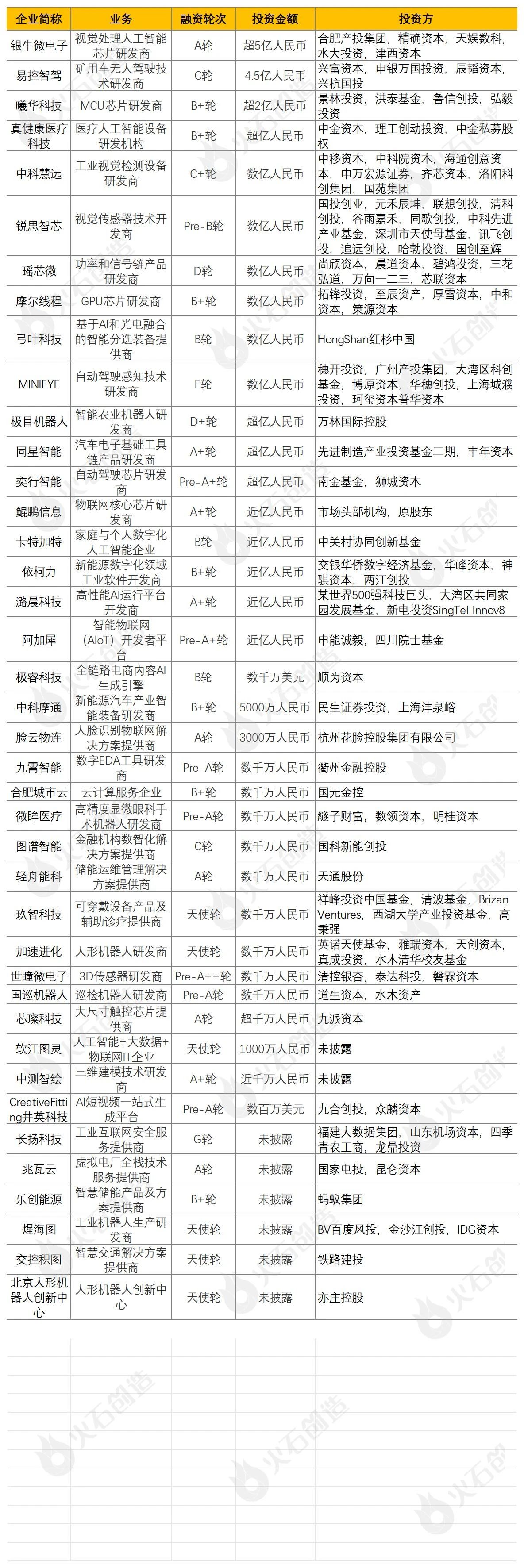
本月人工智能行业融资事件TOP50

来源:火石创造产业数据中心
【融资概况】本月全国人工智能领域(不算拟收购、被收购、定增、挂牌上市)共发生了43起融资事件,累计披露的融资金额29.29亿元(不含未披露金额项目)。

图 1:近11月融资情况
来源:火石创造产业数据中心
【融资轮次分布】从融资轮次上看,本月人工智能行业融资事件主要分布在天使轮到A轮,共有21个项目获投。从融资金额来看,B+轮获得最高融资金额5.60亿元,占总体融资金额的19.12%;其次,A轮也获得了较高的融资金额5.50亿元,占总体融资金额的18.78%。

图 2:本月各轮次融资数量及金额
来源:火石创造产业数据中心
【融资地域分布】本月融资项目主要分布在北京市(11起)和广东省(9起)。从融资金额来看,北京市最为突出,融资金额高达8.41亿元,占总融资金额的28.73%;其次,广东省也较为突出,融资金额达7.30亿元,占总融资金额的24.93%。

图 3:本月各地区融资数量及金额
来源:火石创造产业数据中心
【融资金额分布】本月共43个项目获得投资,累计金额超29.29亿元,单笔融资金额超过亿元的案例18起,合计融资金额高达26.50亿元,占本月融资规模总额的90.49%。

图 4:本月融资金额分布情况
来源:火石创造产业数据中心
最值得关注的融资项目
1.银牛微电子宣布完成超5亿元A轮融资
视觉处理人工智能芯片及解决方案公司银牛微电子宣布完成超5亿元A轮融资。本轮联合领投方为合肥产投和精确资本,津西资本、天娱数科及部分老股东跟投。
银牛微电子是一家专注3D双目立体视觉及多传感器融合视觉处理+人工智能芯片及产品设计的高科技企业,成为全球3D机器视觉时代的引领者和生态构建者。其自研系列芯片拥有全球领先的3D视觉感知处理引擎,是全球唯一单芯片集成3D视觉感知、AI人工智能、SLAM实时定位建图的系统级芯片。
2.易控智驾完成近4亿股权融资
易控智驾近期相继完成近4亿股权融资,由兴富资本领投、申万创新投以及老股东辰韬资本、兴杭国投等多家机构跟投;本轮融资将用于提高易控智驾露天矿无人驾驶运输解决方案及产品的研发,推进矿山无人驾驶产品的量产应用及在国际化市场上大规模商业化落地。
北京易控智驾科技有限公司是一家矿山无人驾驶企业,该公司突破传统矿山行业和科技之间的壁垒,将精尖的无人驾驶技术与雄厚的现场运营实力相结合,为矿区提供无人驾驶全栈技术与运输运营服务。在宏河百利邹城骨料矿,易控智驾联合中建材共同打造了国内首个全矿新能源无人驾驶零碳运输矿山,成为业内率先切入真实场景并规模化运营的矿区无人驾驶公司。
3.曦华科技完成超2亿元B+轮融资
曦华科技完成由景林资本、洪泰基金、鲁信创投联合投资的超2亿元B+轮融资,老股东弘毅投资继续加持。本轮融资资金将用于持续强化曦华科技在汽车芯片领域的核心技术研发,加速多款车规级新产品研发及迭代量产。
曦华科技是一家专注于智能感知与计算控制领域的芯片设计公司,主要面向汽车、IoT、手机等智能终端市场。曦华科技公司涵盖32位车规MCU芯片、智能解码Scaler芯片、5G SAR芯片、TWS Touch芯片等产品,目前已有5颗芯片进入量产阶段。
原文标题 : 11月人工智能产业投融资分析及Top50项目


